本网讯 (通讯员 郭玉龙) 近日来,我校康相涛院士团队连续在国际著名期刊International Journal of Biological Macromolecules、Genetics Selection Evolution和Food Research International等发表系列研究论文,系统阐述了鸡肝脏脂质代谢、骨骼肌生长发育和肌肉品质等性状调控的分子机制,为优质高效鸡新品种培育提供了新思路。
肝脏是鸡脂质代谢的主要器官,但有关鸡肝脏脂质代谢的调控机制,特别是长链非编码RNA(lncRNA)在这一过程中的作用机制依然不清。为此,课题组通过对产蛋前期和高峰期母鸡肝脏全长转录组分析,系统研究了鸡肝脏lncRNA与脂质代谢的关系,并鉴定出一个可促进肝细胞脂滴形成、甘油三酯和总胆固醇合成的基因间lncRNA lncHLEF。体外试验分析表明,lncHLEF不仅可以作为竞争性的内源性RNA调节miR-2188-3p/GATA6轴,还可编码3个功能小肽直接增强ACLY蛋白的稳定性,进而促进脂质合成。腺相关病毒介导的肝特异性lncHLEF过表达活体试验表明,lncHLEF可促进肝脏脂质合成,同时通过外泌体形式转运lncHLEF,从而促进肌内脂肪(IMF)沉积,但不改变腹部脂肪(AbF)沉积(图1)。该成果 “LncHLEF promotes hepatic lipid synthesis through the miR-2188-3p/GATA6 axis and encoding peptides, and enhances intramuscular fat deposition via exosomes” 以研究论文形式在线发表于国际著名期刊《International Journal of Biological Macromolecules》(中科院一区)。捷克论坛
在读博士研究生郭玉龙为论文第一作者,已毕业的王丹丹博士及田卫华硕士、杨丽玉硕士为论文共同第一作者,李红副教授和刘小军教授为论文通讯作者。实验室毕业的王章博士,在读博士研究生吴星和职毅豪,硕士研究生张珂和王阳阳,团队李转见教授、蒋瑞瑞教授、孙桂荣教授、李国喜教授、田亚东教授和康相涛教授以及美国南卡罗来纳医科大学Hongjun Wang教授参与了该项工作。该研究受到国家重点研发计划项目、国家自然科学基金及河南省重大科技专项联合资助。论文链接://www.sciencedirect.com/science/article/pii/S0141813023039582?ref=pdf_download&fr=RR-2&rr=812286342fbe67bd。

图1 鸡肝细胞lncHLEF调控机制
长非编码RNA在哺乳动物肌肉发生和肌肉疾病的表观遗传学调控中发挥着重要作用。然而,它们在鸡骨骼肌发育中的调节作用还不清楚。课题组利用RNA-seq技术系统地表征了快速生长的Arbor Acres(AA)肉鸡和缓慢生长的中国地方鸡卢氏鸡(LS)从胚胎到出生后7个发育阶段胸肌中lncRNA的表达谱,发现了一种新的lncRNA(命名为lncMGR),它在两个品种胸肌发育过程中差异表达,功能研究表明,lncMGR在体外可促进成肌细胞分化但抑制成肌细胞增殖,在体内可促进肌纤维肥大和损伤修复。进一步的机制研究发现, lncMGR一方面通过将细胞周期蛋白依赖性激酶9(
CDK9)募集到骨骼肌肌球蛋白重链1A(
MYH1A)基因的核心转录激活区,并通过竞争性吸收
MYH1A基因上的miR-2131-5p来促进
MYH1A的mRNA和蛋白表达,从而促进成肌细胞分化。另一方面,lncMGR通过同时吸收miR-2131-5p和miR-143-3p来抑制成肌细胞增殖,并调节它们对成肌细胞生长的拮抗作用。
总之,lncMGR可以募集
CDK9并吸附多个miRNAs来调节骨骼肌的发育和再生,并可能成为肌肉疾病的治疗靶点(图2)。该成果“LncRNA lncMGR regulates skeletal muscle development and regeneration by recruiting CDK9 and sponging miRNAs” 以研究论文形式在线发表于国际著名期刊《International Journal of Biological Macromolecules》(中科院一区)。捷克论坛
在读博士研究生郭玉龙为论文第一作者,刘小军教授、李红副教授和田卫华博士为论文通讯作者。在读博士研究生成志敏和职毅豪、硕士研究生耿婉卓和张珂以及团队李转见教授、李国喜教授和康相涛教授参与了该项工作。该研究受到国家自然科学基金、国家重点研发计划项目和河南省重大专项的联合资助。论文链接://authors.elsevier.com/sd/article/S0141-8130(24)01854-3。

图2 lncMGR调控肌肉生长发育的分子机制
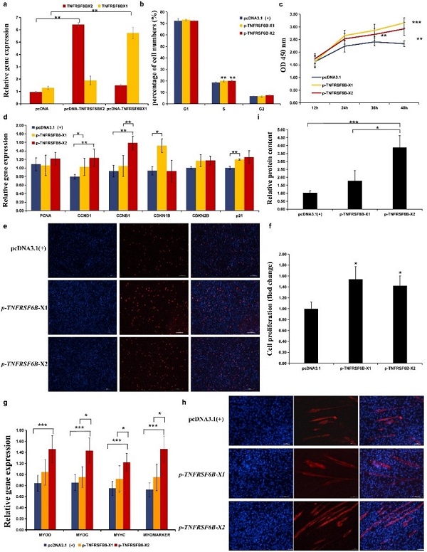
骨骼肌的生长发育与鸡生长速度和产肉量密切相关。为了阐明鸡骨骼肌生长发育的调控机制,课题组与英国爱丁堡大学罗斯林研究所合作,通过对生长速度较快的商品肉鸡AA鸡和生长速度较慢的地方鸡卢氏鸡从胚胎到出生后7个时候点胸肌组织的比较转录组分析,构建了骨骼肌生长发育的分子调控网络,鉴定出44个调控鸡胸肌生长发育的关键基因,同时发现,
TNFRSF6B等基因不同转录本的转换也是影响鸡胸肌生长发育的重要机制(图3)。该成果“Comparative analyses of dynamic transcriptome profiles highlight the key response genes and dominant isoforms to muscle development and growth in chicken” 以研究论文形式在线发表于国际著名期刊《Genetics Selection Evolution》(中科院一区)。捷克论坛
毕业的王章博士、田卫华硕士及王丹丹博士为论文第一作者,刘小军教授和李红副教授及英国爱丁堡大学罗斯林研究所Ian Dunn教授为论文通讯作者,实验室在读博士郭玉龙、成志敏和职毅豪,已毕业的硕士张燕燕和李欣妍,及团队李东华副教授、李转见教授、蒋瑞瑞教授、李国喜教授、田亚东教授和康相涛教授参与了该项工作。该研究受到国家重点研发计划项目及国家自然科学基金等项目的联合资助。论文链接://gsejournal.biomedcentral.com/articles/10.1186/s12711-023-00849-4。

图3
TNFRSF6B主要转录本转换对AA鸡和LS鸡骨骼肌发育的影响
在鸡肉生产中,肌肉内脂肪(IMF)沉积有利于肉质的提升,而腹部脂肪(AbF)沉积却导致饲料浪费和环境污染。然而,IMF和AbF之间脂质组成的异质性和差异性沉积机制仍不清楚。课题组首先利用非靶向脂质组学技术,对地方鸡固始鸡胸肌IMF和AbF的组成成分进行了分析,共检测到423个鸡IMF和AbF之间的差异脂质分子(DLM),并确定了28种导致IMF和AbF异质沉积的主要DLM,通过加权基因共表达网络分析(WGCNA)将转录组与主要DLM进一步整合分析,发现了5个关键基因集,包括386个促进胸肌IMF沉积的特异性基因、213个促进AbF沉积的特异性基因、6个对AbF沉积不利的基因、7个促进胸肌肉IMF沉积但对AbF沉积有不利影响的基因以及28个仅促进胸肌IMF沉积但对AbF沉积没有影响的基因。这些发现为理解IMF和AbF差异性异沉积提供了新视角,并为通过育种选择提高肉质提供宝贵的信息资源(图4)。该成果 “Integrated LC/MS-based lipidomics and transcriptomics analyses revealed lipid composition heterogeneity between pectoralis intramuscular fat and abdominal fat and its regulatory mechanism in chicken” 以研究论文形式在线发表于国际著名期刊《Food Research International》(中科院一区)。捷克论坛
毕业的王丹丹博士及秦盼盼硕士为论文第一作者,刘小军教授和李红副教授为论文通讯作者。实验室博士研究生郭玉龙和成志敏、硕士研究生张珂和王阳阳及团队李转见教授、田亚东教授和康相涛教授参与了该项工作。该研究受到国家自然科学基金、中原科技创新领军人才、河南省高等院校科技创新团队等项目联合资助。论文链接:
//www.sciencedirect.com/science/article/pii/S0963996923006282?via%3Dihub。
图4 影响肌内脂肪和腹部脂肪差异沉积的关键基因的鉴定
我校家禽研究团队为教育部和农业农村部创新团队,一直致力于地方鸡种质资源保护和利用研究,近年来在鸡种质资源精准评价、优异基因挖掘、育种技术创新和新品种培育等方面取得了系列重要成果。